
Software KnowItAll společnosti Wiley nám vždy pomáhal odpovědět na otázku, "jaká" je identita látky. S aplikací KnowItAll 2024 budete nyní schopni odpovědět na otázku "kolik" je látky, a to pomocí integrovaného nástroje pro kvantifikaci, který dovršuje a zjednodušuje váš analytický pracovní postup.
Aktuálně jsou podporovány pracovní postupy kvantifikace pro GC-MS, IR, Raman, UV-Vis a GC.
Pokud jde o chemickou kvantitativní analýzu, výzkumní pracovníci se často setkávají s tím, že se pohybují v několika softwarových balíčcích. Zvládnutí více softwarových balíčků za účelem dosažení stejné úrovně odbornosti, reprodukovatelnosti a interoperability je velkou bolestí a výzvou pro spolehlivé zaškolení. K dalšímu narušení plynulosti analýzy dochází, když jsou pracovníci laboratoře nuceni přepínat nástroje nebo kopírovat a vkládat mezi softwarovými balíčky v závislosti na typu analytické techniky nebo formátu dat.
K překonání těchto problémů nabízí nový nástroj KnowItAll Quantitation od společnosti Wiley jednotný, snadno použitelný nástroj pro konzistentní provádění kvantitativní analýzy na různých přístrojích od různých výrobců.
Na rozdíl od jiných softwarových balíčků KnowItAll Quantitation podporuje více technik, formátů a přístrojů od různých dodavatelů. V současné době je vhodný pro GC-MS, IR, Raman, UV-Vis, GC.
Je intuitivně navržen a poskytuje jednoduchý postup krok za krokem v jediném rozhraní.
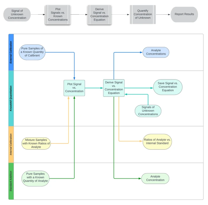
Metody zahrnují: externí kalibrace, interní kalibrace a metodu standardního přídavku.
Není třeba přecházet na nástroje mimo analytický pracovní postup, jako je například Excel. Tyto vyžadují manuální postupy, a jsou tudíž náchylné k chybám.
Protože je navíc nástroj integrován do známého rozhraní KnowItAll, zkracuje se tím doba potřebná k osvojení pracovních postupů.
Protože je nástroj součástí systému KnowItAll, je samozřejmě v souladu s požadavky VPAT 508, vyžadovaných řadou organizací.
Tento cenný nástroj je nyní k dispozici jako volitelná součást softwaru KnowItAll a je součástí předplatného KnowItAll Campus-Wide.
Wiley: Výše uvedené schéma shrnuje pracovní postup této aplikace. Zleva doprava - Nejprve sestavte kalibrace (externí, interní a přídavek standardu); poté použijte soubory s neznámými koncentracemi pro získání vypočtených koncentrací.
